Networked ontologies used by RSMO:
| Ontology | Relation | Integration Level |
| SPO - Software Process Ontology | High | |
| COM - Core Ontology on Measurement (external) | High |
Figure 1 presents the packages of the RSMO Modularization.

Figure 1. RSMO Modularization.
Figure 2 presents the conceptual model of the Software Measurement Entities subontology.

Figure 2. Software Measurement Entities conceptual model.
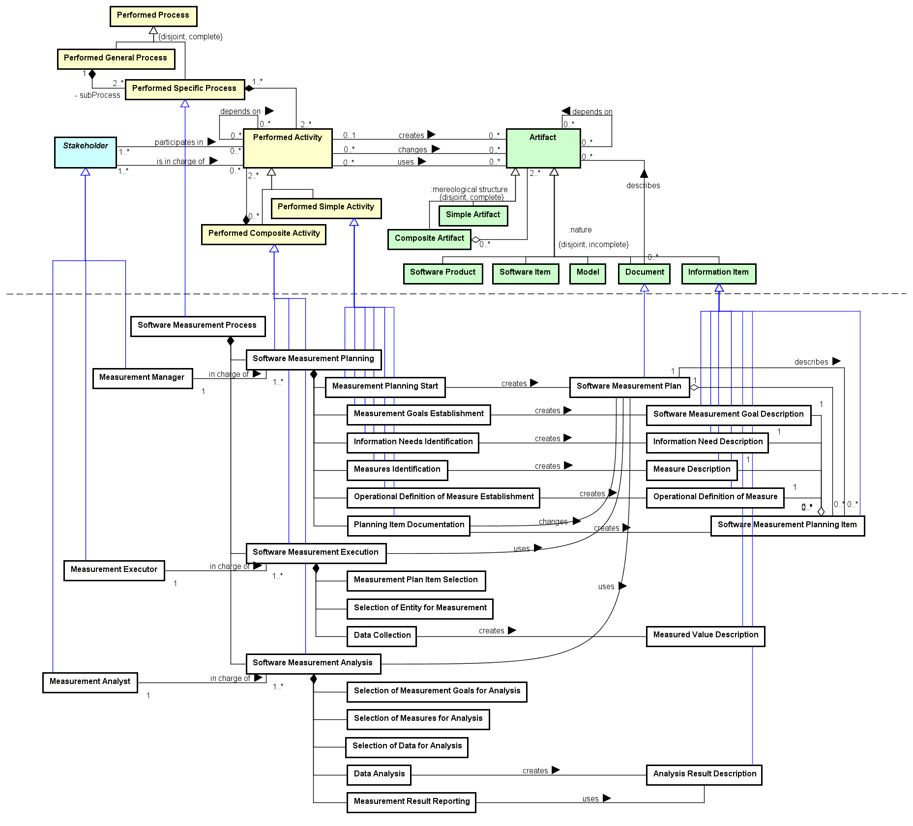
Figure 3 presents the conceptual model of the Software Measurement Process subontology.

Figure 3. Software Measurement Process conceptual model.
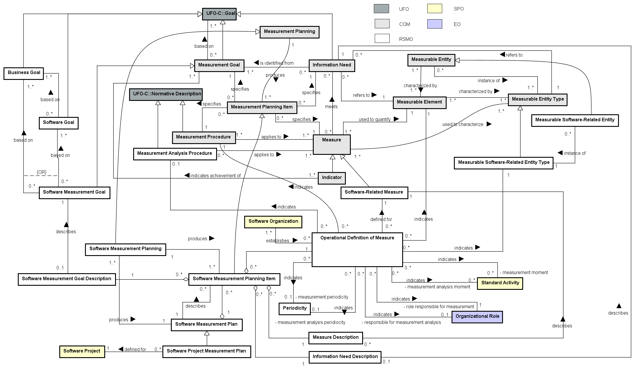
Figure 4 presents the conceptual model of the Software Measurement Planning subontology.

Figure 4. Software Measurement Planning conceptual model.
Figure 5 presents the conceptual model of the Measurement Execution subontology.

Figure 5. Measurement Execution conceptual model.
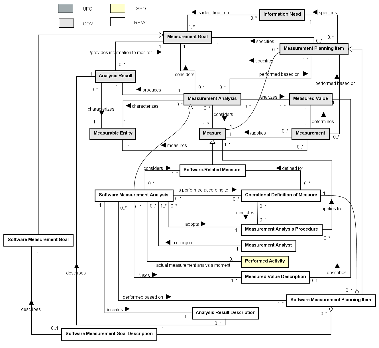
Figure 6 presents the conceptual model of the Measurement Analysis subontology.

Figure 6. Measurement Analysis conceptual model.
The following table shows the definitions for RSMO concepts.
| Concept | Definition |
| Analysis Result Description
|
Information Item that records the Analysis Result produced in a Software Measurement Analysis.
Ex.: the record of the analysis result: the schedule performance index of the Project P has improved in the last three months and the project is now adherent to the agreed schedule. |
| Business Goal
|
Goal that expresses the intention for which strategic actions are planned and performed.
Ex.: Increase the client’s satisfaction degree. |
| Data Analysis
|
Activity for analyzing the selected Measured Values and producing the Analysis Result Description that records the Analysis Result.
|
| Data Collection
|
Activity for collecting and storing data for the Software-Related Measure indicated in the selected Software Measurement Plan Item. |
| Information Need Description
|
Information Item that documents the description of an Information Need.
Ex.: the record of the information need What is the delivered defects density?. |
| Information Needs Identification
|
Activity for identifying and recording the Information Needs to be included in the Software Measurement Plan. Information Needs are identified from the established Software Measurement Goals.
|
| Measurable Software-Related Entity
|
Measurable Entity related to software.
Ex.: a software project, a standard process. |
| Measurable Software-Related Entity Type
|
Type of Measurable Entities related to software.
Ex.: the Requirements Engineering Standard Process is a measurable software-related entity of the Standard Process type. |
| Measure Description
|
Information Item that documents the description of a Software-Related Measure.
Ex.: the record of the software-related measure delivered defects density. |
| Measured Value Description
|
Information Item that records a Measured Value.
Ex.: the record of the measured value 0.75. |
| Measurement Analysis Procedure
|
Procedure applied to analyze Measured Values obtained for a Software-Related Measure.
|
| Measurement Analyst
|
Role played by the Stakeholder in charge of Software Measurement Analysis.
Ex.: If John (a Person Stakeholder) was in charge of a software measurement analysis, then he played the role of measurement analyst. |
| Measurement Context
|
Situation in which a Software Measurement Execution was performed.
Ex.: an example of measurement context for a software measurement execution that obtained the measured value 0.75 for the software-related measure schedule performance index to the Project P could be: measurement performed one month after substituting two of the team members with two members less experienced. |
| Measurement Executor
|
Role played by the Stakeholder in charge of Software Measurement Execution. It does not include automated measurement (by tools).
Ex.: If Mary (a Person Stakeholder) was in charge of a software measurement execution, then she played the role of measurement executor. |
| Measurement Goals Establishment
|
Activity for establishing and recording the Software Measurement Goals to be included in the Software Measurement Plan. |
| Measurement Manager
|
Role played by the Stakeholder in charge of Software Measurement Planning.
Ex.: If John (a Person Stakeholder) was in charge of a software measurement planning, then he played the role of measurement manager. |
| Measurement Plan Item Selection
|
Activity for selecting the Software Measurement Plan Item to be used to guide the Software Measurement Execution. The selected Software Measurement Plan Item indicates the Software-Related Measured to be applied in the Software Measurement Execution and the Operational Definition of Measure to be considered. |
| Measurement Planning Start
|
Activity for defining the Software Measurement Plan structure, its initial information (e.g., organization to which it was defined and elaboration date) and starting its elaboration. |
| Measurement Result Reporting
|
Activity for communicating the Analysis Result Description to the relevant Stakeholders. |
| Measures Identification
|
Activity for identifying and recording the Software-Related Measures to be included in the Software Measurement Plan. Software-Related Measures are identified from Information Needs in the sense that Measures must meet the identified Information Needs.
|
| Operational Definition of Measure
|
Information Item that specifies information regarding data collection and analysis of a Software-Related Measure. An Operational Definition of Measure indicates: Measurement Procedure, Measurement Periodicity, Measurement Moment, Measurement Responsible, Measurement Analysis Procedure, Measurement Analysis Periodicity, Measurement Analysis Moment, and Measurement Analysis Responsible. |
| Operational Definition of Measure Establishment
|
Activity for establishing the Operational Definitions of Measures for the identified Software-Related Measures. |
| Periodicity
|
|
| Planning Item Documentation
|
Activity for documenting Measurement Planning Items. Each Measurement Planning Item includes a Software Measurement Goal Description, an Information Need Description, a Software-Related Measure and an Operational Definition of Measure. Measurement Planning Items produced during the Software Measurement Analysis are part of the Software Measurement Plan produced in that activity. |
| Selection of Data for Analysis
|
Activity for selecting the Measured Values of the selected Software-Related Measures to be analyzed in the Software Measurement Analysis. |
| Selection of Entity for Measurement
|
Activity for selecting the Software-Related Measurable Entity to be measured in the Software Measurement Execution. The selected entity type must be the Software-Related Measurable Entity Type indicated in the Operational Definition of Measure defined in the selected Software Measurement Plan Item. |
| Selection of Measurement Goals for Analysis
|
Activity for selecting the Software Measurement Goal to be monitored by using information provided by the Software Measurement Analysis. |
| Selection of Measures for Analysis
|
Activity for selecting, among the Software-Related Measures related to the selected Software Measurement Goal the ones to be analyzed in the Software Measurement Analysis. |
| Software Goal
|
Goal that expresses the intention for which software-related actions are planned and performed. Software Goals are based on Business Goals.
Ex.: the software goal Improve software products quality could be defined based on the business goal Increase the client’s satisfaction degree. |
| Software Measurement Analysis
|
Activity for analyzing Measured Values collected for Software-Related Measures aiming to characterize a Software-Related Measurable Entity and provide information related to a Software Measurement Goal.
Ex.: a software measurement analysis that analyzed the measured values 0.75, 0.9 e 1, collected for the measure schedule performance index to characterize the software-related measurable entity Project P. |
| Software Measurement Execution
|
Activity for measuring a Software-Related Measurable Entity by applying a Software-Related Measure and obtaining a Measured Value.
Ex.: the software measurement execution that applied the software-related measure schedule performance index to measure the Project P and obtained the measured value 0.75. |
| Software Measurement Goal
|
Measurement Goal related to software. Software Measurement Goals are based on Business Goals or Software Goals.
Ex.: the measurement goal Decrease defects in delivered products could be defined based on the software goal Improve software products quality. |
| Software Measurement Goal Description
|
Information Item that documents the description of a Software Measurement Goal.
Ex.: the record of the software measurement goal Decrease defects in delivered products. |
| Software Measurement Plan
|
Document produced during Software Measurement Planning. It is composed of Software Measurement Planning Items.
Ex.: the Software Measurement Plan defined for the Organization O. |
| Software Measurement Planning
|
Activity for planning the software measurement, i.e., for determining the Software Measurement Goals to be monitored, the Information Needs to be considered, the Software-Related Measures to be collected to meet the Information Needs and the Operational Definition of Measure to be considered.
|
| Software Measurement Planning Item
|
Measurement Planning Item related to software. It is an Information Item produced during Software Measurement Planning and it is composed of a Software Measurement Goal Description, an Information Need Description, a Measure Description and an Operational Definition of Measure.
Ex.: the software measurement planning item composed of the software measurement goal description Decrease defects in delivered products, the information need description What is the delivered defects density?, the measure description delivered defects density and an operational definition of measure established to the software-related measure delivered defects density. |
| Software Measurement Process
|
The Software Measurement Process is a Process with the purpose of collecting, analyzing, and reporting data relating to the products developed and the processes used to develop them, aiming to support effective processes management and objectively demonstrate products quality.
|
| Software Project Measurement Plan
|
A Software Measurement Plan defined for a Project.
Ex.: the Software Project Measurement Plan defined for the Project P. |
| Software-Related Measure
|
Measure used to quantify Measurable Elements of Measurable Software-Related Entities.
Ex.: the software-related measure number of lines of code could be used to quantify the measurable element size of measurable-related entities of the Software type. |
| Analysis Result Description |
Analysis Result Description (0..1) describes (1..1) Analysis Result
Data Analysis creates Analysis Result Description
Software Measurement Analysis (1..1) \creates (1..1) Analysis Result Description
Measurement Result Reporting uses Analysis Result Description
| Business Goal |
Software Measurement Goal (0..*) based on (1..*) Business Goal
Software Goal (0..*) based on (1..*) Business Goal
<<event>>Data Analysis |
Data Analysis creates Analysis Result Description
Software Measurement Analysis <>-- Data Analysis
<<event>>Data Collection |
Data Collection creates Measured Value Description
Software Measurement Execution <>-- Data Collection
<<subkind>>Information Need Description |
Information Need Description (0..1) describes (1..1) Information Need
Information Needs Identification creates Information Need Description
Software Measurement Planning Item (0..*) <>-- (1..1) Information Need Description
<<event>>Information Needs Identification |
Information Needs Identification creates Information Need Description
Software Measurement Planning <>-- Information Needs Identification
| Measurable Software-Related Entity |
Measurable Software-Related Entity (0..*) instance of (1..1) Measurable Software-Related Entity Type
Software Measurement Execution (0..*) measures (1..1) Measurable Software-Related Entity
| Measurable Software-Related Entity Type |
Measurable Software-Related Entity (0..*) instance of (1..1) Measurable Software-Related Entity Type
Operational Definition of Measure (0..*) indicates (1..1) Measurable Software-Related Entity Type
<<subkind>>Measure Description |
Measure Description (0..*) describes (1..1) Software-Related Measure
Measures Identification creates Measure Description
Software Measurement Planning Item (0..*) <>-- (1..1) Measure Description
| Measured Value Description |
Measured Value Description (0..1) describes (1..1) Measured Value
Software Measurement Analysis (0..*) \uses (1..*) Measured Value Description
Data Collection creates Measured Value Description
Software Measurement Execution (1..1) \creates (1..1) Measured Value Description
| Measurement Analysis Procedure |
Measurement Analysis Procedure (0..*) applies to (1..*) Measure
Software Measurement Analysis (0..*) adopts (1..1) Measurement Analysis Procedure
Operational Definition of Measure (0..*) indicates (0..1) Measurement Analysis Procedure
<<role>>Measurement Analyst |
Measurement Analyst (1..1) in charge of (1..*) Software Measurement Analysis
| Measurement Context |
Software Measurement Execution (1..*) occurs in (1..1) Measurement Context
<<role>>Measurement Executor |
Measurement Executor (1..1) in charge of (1..*) Software Measurement Execution
Software Measurement Execution (0..*) performed by (1..1) Measurement Executor
<<event>>Measurement Goals Establishment |
Measurement Goals Establishment creates Software Measurement Goal Description
Software Measurement Planning <>-- Measurement Goals Establishment
<<role>>Measurement Manager |
Measurement Manager (1..1) in charge of (1..*) Software Measurement Planning
<<event>>Measurement Plan Item Selection |
Software Measurement Execution <>-- Measurement Plan Item Selection
<<event>>Measurement Planning Start |
Measurement Planning Start creates Software Measurement Plan
Software Measurement Planning <>-- Measurement Planning Start
<<event>>Measurement Result Reporting |
Measurement Result Reporting uses Analysis Result Description
Software Measurement Analysis <>-- Measurement Result Reporting
<<event>>Measures Identification |
Measures Identification creates Measure Description
Software Measurement Planning <>-- Measures Identification
<<subkind>>Operational Definition of Measure |
Operational Definition of Measure (0..*) indicates (1..1) Measurable Software-Related Entity Type
Operational Definition of Measure (0..*) indicates (1..1) Measurable Element
Operational Definition of Measure (0..*) defined for (1..1) Software-Related Measure
Operational Definition of Measure (0..*) indicates (1..1) Measurement Procedure
Operational Definition of Measure (0..*) indicates (0..*) Standard Activity
Operational Definition of Measure (0..*) indicates (0..1) Measurement Analysis Procedure
Operational Definition of Measure (0..*) indicates (0..1) Periodicity
Operational Definition of Measure (0..*) indicates (0..1) Organizational Role
Operational Definition of Measure Establishment creates Operational Definition of Measure
Software Measurement Analysis (0..*) is performed according to (0..*) Operational Definition of Measure
Software Measurement Planning Item (0..*) <>-- (1..1) Operational Definition of Measure
Software Organization (1..*) establishes (0..*) Operational Definition of Measure
Software Measurement Execution (0..*) /performed based on (1..1) Operational Definition of Measure
<<event>>Operational Definition of Measure Establishment |
Operational Definition of Measure Establishment creates Operational Definition of Measure
Software Measurement Planning <>-- Operational Definition of Measure Establishment
| Periodicity |
Operational Definition of Measure (0..*) indicates (0..1) Periodicity
<<event>>Planning Item Documentation |
Planning Item Documentation creates Software Measurement Planning Item
Planning Item Documentation changes Software Measurement Plan
Software Measurement Planning <>-- Planning Item Documentation
<<event>>Selection of Data for Analysis |
Software Measurement Analysis <>-- Selection of Data for Analysis
<<event>>Selection of Entity for Measurement |
Software Measurement Execution <>-- Selection of Entity for Measurement
<<event>>Selection of Measurement Goals for Analysis |
Software Measurement Analysis <>-- Selection of Measurement Goals for Analysis
<<event>>Selection of Measures for Analysis |
Software Measurement Analysis <>-- Selection of Measures for Analysis
| Software Goal |
Software Goal (0..*) based on (1..*) Business Goal
Software Measurement Goal (0..*) based on (1..*) Software Goal
<<event>>Software Measurement Analysis |
Software Measurement Analysis <>-- Selection of Measurement Goals for Analysis
Software Measurement Analysis <>-- Selection of Measures for Analysis
Software Measurement Analysis <>-- Selection of Data for Analysis
Software Measurement Analysis <>-- Data Analysis
Software Measurement Analysis <>-- Measurement Result Reporting
Software Measurement Analysis uses Software Measurement Plan
Software Measurement Analysis (0..*) adopts (1..1) Measurement Analysis Procedure
Software Measurement Analysis (0..*) (0..1) Performed Activity
Software Measurement Analysis (0..*) is performed according to (0..*) Operational Definition of Measure
Software Measurement Analysis (0..*) \uses (1..*) Measured Value Description
Software Measurement Analysis (0..*) considers (1..*) Software-Related Measure
Software Measurement Analysis (0..*) performed based on (1..*) Software Measurement Planning Item
Software Measurement Analysis (1..1) \creates (1..1) Analysis Result Description
Measurement Analyst (1..1) in charge of (1..*) Software Measurement Analysis
Software Measurement Process <>-- Software Measurement Analysis
<<event>>Software Measurement Execution |
Software Measurement Execution <>-- Measurement Plan Item Selection
Software Measurement Execution <>-- Selection of Entity for Measurement
Software Measurement Execution <>-- Data Collection
Software Measurement Execution uses Software Measurement Plan
Software Measurement Execution (1..*) occurs in (1..1) Measurement Context
Software Measurement Execution (0..*) occurs in (1..1) Performed Activity
Software Measurement Execution (0..*) performed by (1..1) Measurement Executor
Software Measurement Execution (0..*) measures (1..1) Measurable Software-Related Entity
Software Measurement Execution (0..*) applies (1..1) Software-Related Measure
Software Measurement Execution (0..*) performed based on (1..1) Software Measurement Planning Item
Software Measurement Execution (0..*) /performed based on (1..1) Operational Definition of Measure
Software Measurement Execution (1..1) \creates (1..1) Measured Value Description
Measurement Executor (1..1) in charge of (1..*) Software Measurement Execution
Software Measurement Process <>-- Software Measurement Execution
| Software Measurement Goal |
Software Measurement Goal (0..*) based on (1..*) Software Goal
Software Measurement Goal (0..*) based on (1..*) Business Goal
Software Measurement Goal Description (0..1) describes (1..1) Software Measurement Goal
<<subkind>>Software Measurement Goal Description |
Software Measurement Goal Description (0..1) describes (1..1) Software Measurement Goal
Measurement Goals Establishment creates Software Measurement Goal Description
Software Measurement Planning Item (0..*) <>-- (1..1) Software Measurement Goal Description
<<subkind>>Software Measurement Plan |
Software Measurement Plan (1..1) <>-- (0..*) Software Measurement Planning Item
Software Measurement Plan (1..1) describes (0..*) Software Measurement Planning Item
Planning Item Documentation changes Software Measurement Plan
Software Measurement Analysis uses Software Measurement Plan
Measurement Planning Start creates Software Measurement Plan
Software Measurement Planning (1..*) produces (1..1) Software Measurement Plan
Software Measurement Execution uses Software Measurement Plan
<<event>>Software Measurement Planning |
Software Measurement Planning <>-- Measurement Goals Establishment
Software Measurement Planning <>-- Information Needs Identification
Software Measurement Planning <>-- Measures Identification
Software Measurement Planning <>-- Operational Definition of Measure Establishment
Software Measurement Planning <>-- Measurement Planning Start
Software Measurement Planning <>-- Planning Item Documentation
Software Measurement Planning (1..1) produces (1..*) Software Measurement Planning Item
Software Measurement Planning (1..*) produces (1..1) Software Measurement Plan
Measurement Manager (1..1) in charge of (1..*) Software Measurement Planning
Software Measurement Process <>-- Software Measurement Planning
<<subkind>>Software Measurement Planning Item |
Software Measurement Planning Item (0..*) <>-- (1..1) Operational Definition of Measure
Software Measurement Planning Item (0..*) <>-- (1..1) Measure Description
Software Measurement Planning Item (0..*) <>-- (1..1) Information Need Description
Software Measurement Planning Item (0..*) <>-- (1..1) Software Measurement Goal Description
Planning Item Documentation creates Software Measurement Planning Item
Software Measurement Analysis (0..*) performed based on (1..*) Software Measurement Planning Item
Software Measurement Planning (1..1) produces (1..*) Software Measurement Planning Item
Software Measurement Execution (0..*) performed based on (1..1) Software Measurement Planning Item
Software Measurement Plan (1..1) <>-- (0..*) Software Measurement Planning Item
Software Measurement Plan (1..1) describes (0..*) Software Measurement Planning Item
| Software Measurement Process |
Software Measurement Process <>-- Software Measurement Planning
Software Measurement Process <>-- Software Measurement Execution
Software Measurement Process <>-- Software Measurement Analysis
| Software Project Measurement Plan |
Software Project Measurement Plan (0..*) defined for (1..1) Software Project
| Software-Related Measure |
Measure Description (0..*) describes (1..1) Software-Related Measure
Software Measurement Analysis (0..*) considers (1..*) Software-Related Measure
Software Measurement Execution (0..*) applies (1..1) Software-Related Measure
Operational Definition of Measure (0..*) defined for (1..1) Software-Related Measure